loader image

Verkehrsuntersuchung Geistingen Hennef

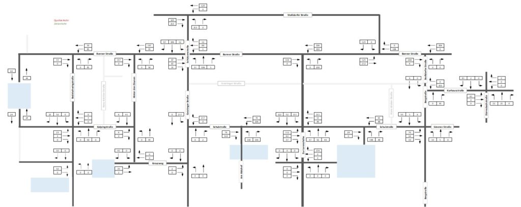
Mittels einer integrierten Verkehrsuntersuchung wurden die verkehrlichen Auswirkungen mehrerer städtebaulicher Entwicklungsabsichten im Hennefer Stadtteil Geistingen detailliert betrachtet (Wohngebiete unterschiedlicher Größe und Dichte sowie Förderschule und Kita).

  • Umfangreiche Verkehrserhebung an zahlreichen Knotenpunkten
  • Bewertung der Plangebiete und Vorhaben
  • Erarbeitung von zwei Entwicklungsszenarien mit abweichenden Nutzungen und Nutzungskennziffern
  • Leistungsfähigkeitsbetrachtung
  • Empfehlungen zur Erschließung

Auftraggeberin: Stadt Hennef (Sieg), 2023